杭州瑞拓工程咨询有限公司

  • HOME
  • 关于瑞拓
    公司简介业务范围荣誉资质组织架构办公环境
  • 业绩展示
    房建项目交通项目市政公用项目水利项目其他
  • 新闻中心
    公司新闻行业资讯员工风采
  • 招投标专区
    招标公告中标公示
  • 加入我们
  • 联系我们
杭州瑞拓工程咨询有限公司
  • 首页
  • 关于瑞拓
  • 业绩展示
  • 新闻中心
  • 招投标专区
  • 加入我们
  • 联系我们
首页 - 招投标专区 - 招标公告
  • 招标公告
  • 中标公示
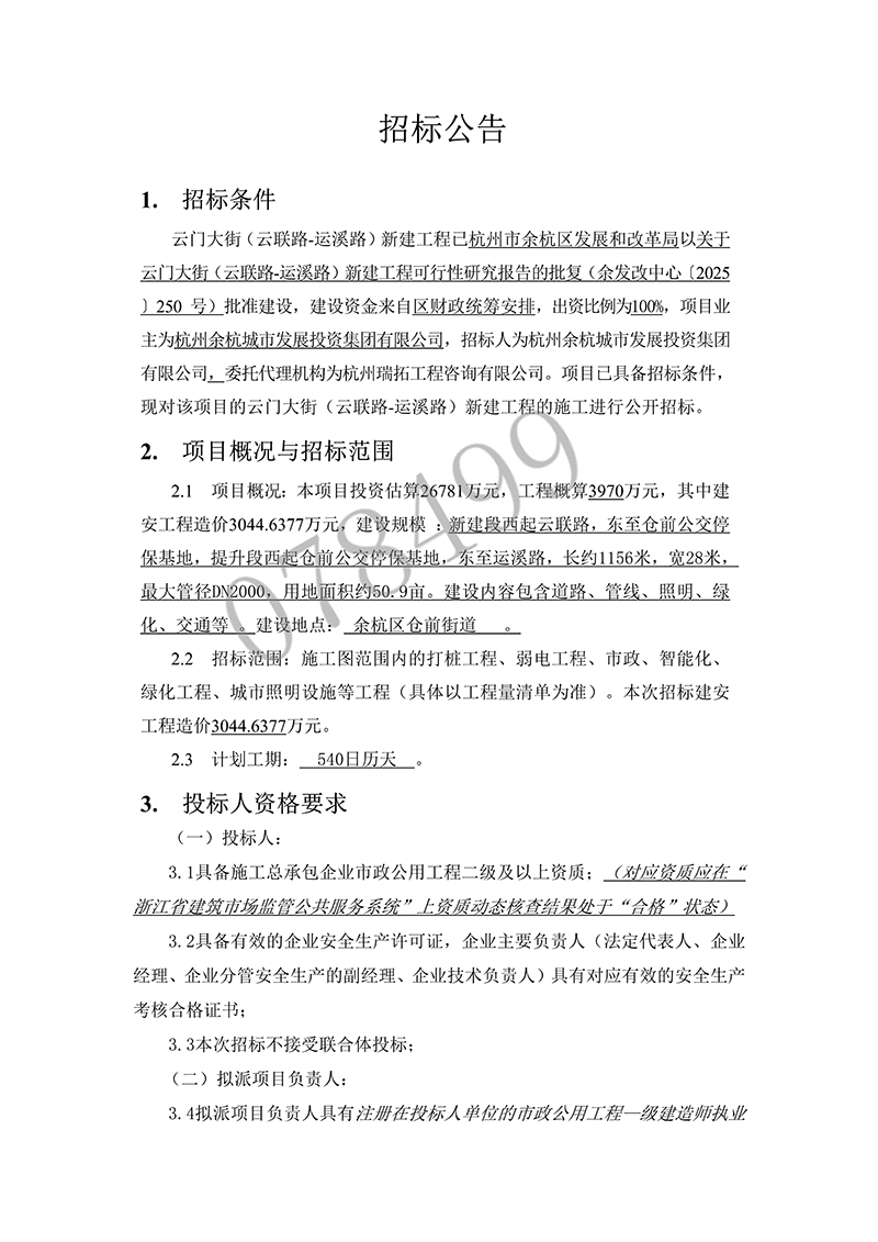
云门大街(云联路-运溪路)新建工程
2025-12-31    编辑:管理员    浏览:1079

链接:云门大街(云联路-运溪路)新建工程

上一篇:余政储出[2022]26号良渚新城CBD核心区商业水街项目涉地铁保护监测服务

下一篇:扩大杭嘉湖南排后续西部通道配套河道肖山港整治工程(水利部分)监理

最新新闻
  • “绿绘十五五,春风润万物”:瑞拓咨询爱心绘民勤新画卷
    2026-03-13
  • 策马新程 咨启华章:瑞拓咨询2026新年第一会
    2026-03-08
  • 瑞拓咨询,我们开工了!
    2026-02-27
  • 瑞拓咨询祝大家:新年快乐!马到功成!
    2026-02-26
  • 精准对接审计要求,护航交通工程建设 | 瑞拓咨询深度参与320国道临平段审计交流
    2026-01-30
  • 关于瑞拓
  • 业绩展示
  • 新闻中心
  • 招投标专区
  • 加入我们
  • 联系我们

地址:

杭州市临平区南苑街道新丰路199号余杭商会大厦4号楼25层
浙江省杭州市余杭区瓶窑镇航智创新谷1幢207、211室

电话:

0571-89197933   89197977   89197922   89182655(造价咨询部)
0571-89282811   86147711(招标代理部)0571-89197966(财务办公室)

传真:

0571-86243788

微信公众号

Copright © 2025  版权所有:杭州瑞拓工程咨询有限公司  网站备案号:浙ICP备19019404号-1 浙公网安备33011002017264号 开创网络 技术支持
Copright © 2025  版权所有:杭州瑞拓工程咨询有限公司
网站备案号:浙ICP备19019404号-1